AI-Powered Freight Quoting Co-Pilot for Logistics
A Whitepaper for Operations, Product, and Engineering Leaders
Executive Summary
Logistics organizations face a flood of quote requests (RFQs) through email, portals, and forms. Each request demands interpreting unstructured text, extracting shipment details, verifying market rates, applying surcharges, evaluating relationship context, and preparing a competitive, margin-aware bid quickly.
This whitepaper describes a production-ready, large-language-model (LLM) assisted quoting co-pilot that replicates expert analyst workflows from end to end.
- Classifies incoming messages (RFQ, accounting, or general inquiry).
- Extracts structured shipment data such as pickup, drop, cargo, and constraints.
- Enriches requests with geospatial and regulatory information including distance, tolls, and cross-border or port surcharges.
- Uses retrieval-augmented generation (RAG) across de-identified historical data, curated knowledge bases, and prioritized analyst feedback to reason about truck type and pricing.
- Provides transparent explanations with traceable citations.
- Keeps humans in the loop for approval or editing, capturing feedback for future use.
- Balances cost and quality through node-level evaluations and adaptive model routing.
- Measures accuracy, latency, win rate, margin impact, and per-operation inference cost via an operations dashboard.
The result is faster turnarounds, improved win rates, consistent pricing, and institutionalized expertise while maintaining human control.
Problem Context
Volume and variability - Hundreds to thousands of semi-structured RFQs arrive with diverse formats.
Time pressure - Early, credible quotes often secure the win.
Data fragmentation - Rate APIs, CRM data, lane history, and tariffs exist across disconnected systems.
Knowledge leakage - Critical knowledge is held by individuals; turnover resets capability.
Operational cost - Large models are powerful but expensive; cost transparency is essential.
Solution Overview
Goal: Deliver a fully explained draft quote packet within seconds of email receipt, allowing analysts to review and approve rather than start from scratch.
Key Design Principles
1. Retrieval over fine-tuning - Emphasize retrieval from verified sources, minimizing sensitive data retention.
2. Explainability by default - Each recommendation includes cited reasoning and examples.
3. Human-in-the-loop (HITL) - Analysts remain decision owners; corrections immediately influence future outputs.
4. Safety and policy guardrails - Block unsupported claims, prompt injection, or policy violations.
5. Adaptive model routing - Choose the smallest model that meets accuracy thresholds; escalate when needed.
6. Observability and cost control - Attribute cost by operation and user while tracking quality drift and ROI.
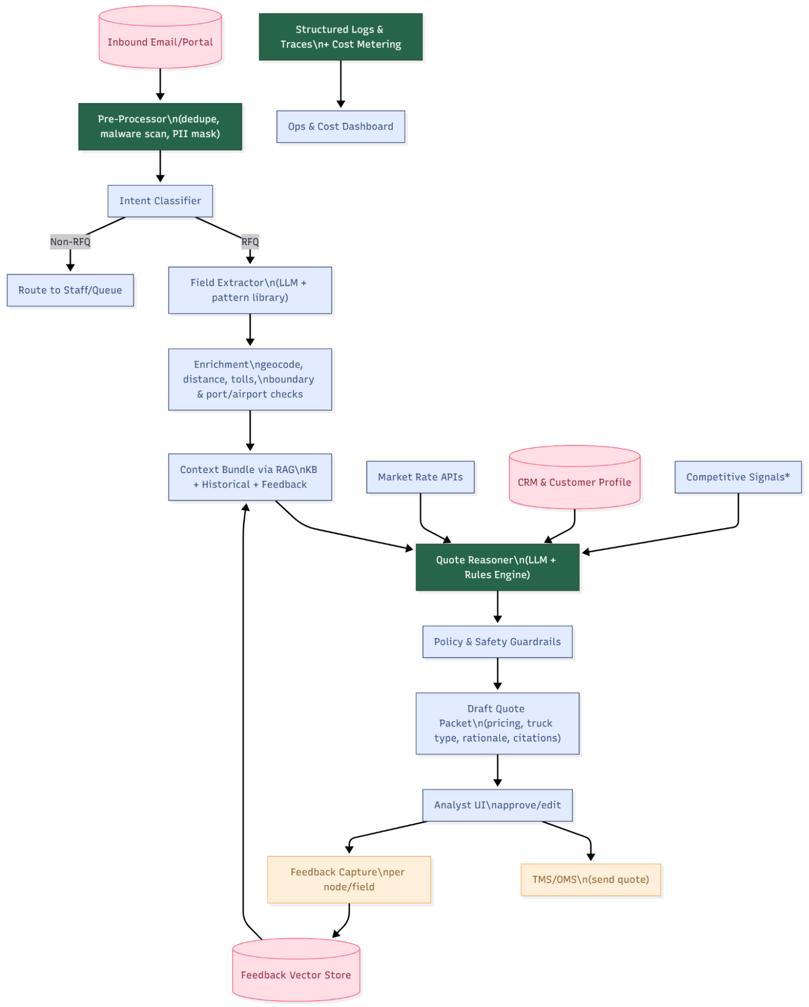
High-Level Architecture

Figure 1: High-Level Architecture
Key workflow:
- Inbound email or portal input passes through preprocessing for deduplication, malware scanning, and PII masking.
- Intent classifier separates RFQs from non-RFQs.
- Field extractor (LLM + pattern library) captures structured shipment data.
- The enrichment layer adds geocoding, distance, tolls, and boundary or port checks.
- The RAG layer aggregates context from knowledge bases, historical data, and feedback.
- Quote Reasoner combines LLM and rule engine to produce a draft quote packet.
- Guardrails enforce policy and safety.
- Analyst UI enables approval or edits; feedback updates the feedback store.
- Structured logs and metering feed the operational dashboard.
Competitive signals, when legally permitted, are handled under strict compliance control.
Detailed Workflow (Sequence)

Figure 2: Quoting Workflow
1. Customer email triggers ingestion.
2. Service classifies the message.
3. Extraction captures shipment fields.
4. The retrieval layer pulls context from the knowledge base, history, and feedback.
5. Quote engine computes pricing policy and rationale.
6. Analyst UI displays the draft for review.
7. Analyst feedback updates the feedback store.
8. Approved quotes are transmitted to the TMS/OMS with a full audit trail.
Data Design

Figure 3 : Input Schema (RFQ Extraction)
Retrieval Corpora
- Knowledge Base - Lanes, truck cargo mappings, surcharge policies, facility data, internal pricing rules, and compliance playbooks.
- Historical RFQs - De-identified records with pricing, turnaround times, and customer context.
- Feedback Store - Analyst corrections with metadata ranked by recency, frequency, and impact.
All corpora are indexed for explainability and access control.
Pricing and Reasoning
The quote engine combines:
- Deterministic rules - Distance, tolls, fuel, cross-border and facility surcharges, accessorials, and minimum margins.
- LLM reasoning - Truck selection, extraction clarification, summarization, and contextual adjustments.
- Customer context - Loyalty tier, prior outcomes, and CRM insights.
- Market data - Real-time spot rates from third-party APIs.
The LLM provides rational and structured inputs; a rules engine computes final numbers under guardrails.
Explainability and Traceability
- Every recommendation is supported by citations to knowledge bases, history, and feedback.
- The analyst UI displays a “Why this?” panel showing truck rationale and surcharge triggers.
- Complete audit logs capture inputs, retrieved sources, prompts, model versions, and human edits.
Human-in-the-Loop and Feedback Loops

Figure 4: Feedback Workflow
- Analysts can correct classifications, field extractions, truck types, or price rationales.
- Each correction is stored with user context and influences similar future cases.
- Confidence-aware behavior applies overrides when model confidence is low.
- Continuous learning occurs through feedback and knowledge-base updates without full retraining.
Adaptive Model Routing and Evaluations

Figure 5: Adaptive Model Routing
- Node-level evaluations measure extraction and classification accuracy.
- The system selects the lowest-cost model that passes evaluation.
- If disagreement increases, the model size temporarily scales up.
- Knowledge and feedback improvements revert routing to smaller models.
Safety, Security, and Compliance
LLM Safety
- Prompt-injection defense - Untrusted email inputs are sanitized and templated.
- Constrained generation - Pricing decisions come only from deterministic engines.
- Bias and fairness - Discount distributions across customer groups are monitored.
- Red-teaming - Regular tests for hallucinations or policy breaches.
Data Governance
- Data minimization - De-identify historical data and retain only essential fields.
- Encryption - TLS 1.2+ in transit and AES-256 at rest.
- Access control - Role-based with field-level filtering and immutable audit logs.
- Retention - Jurisdiction-specific policies support subject-access and deletion requests.
- Third-party compliance - All integrations follow approved data-sharing agreements.
Operations and Cost Management
- Cost observability - Attribute spend by user, account, and operation.
- Dashboards - Track latency, accuracy, quote throughput, win rate, margins, and cost per RFQ.
- Caching and reuse - Store frequently used lane and facility data.
- Batch vs. real-time - Offload heavy tasks when SLAs allow; keep HITL interactions responsive.
- Fail-open UX - Continue operation gracefully if a model or provider is unavailable.
Integration Blueprint
- Email/Message Intake: IMAP, Microsoft Graph, GSuite APIs, or webhooks.
- Core Systems: TMS/OMS for quote issuance, CRM for customer data, data warehouse for metrics.
- External Data: Spot rates, geocoding, tolls, customs, and facility lists.
- Identity and Auth: SSO via SAML or OIDC; SCIM for provisioning.
- Deployment: Cloud-agnostic containers with vector databases for RAG.
- Model Providers: Pluggable architecture supporting open or hosted models per routing policy.
Analyst Experience (HITL UI)
- Inbox view: RFQs grouped by confidence score.
- Draft packet: Editable shipment card, truck type rationale, pricing breakdown, and “Why this?” citations.
- Quick actions: Approve, request info, or customize terms.
- Feedback controls: Inline correction options with reason codes.
KPIs and ROI Framework
Operational KPIs
- Quote turnaround time
- Win rate by lane
- Gross margin per win and deviation from policy
- Analyst productivity (RFQs per hour)
- Disagreement rate by node
Financial Model (Template)
Let
V = RFQs per month
t-b = baseline minutes per RFQ
t-a = assisted minutes per RFQ
C-labor = cost per minute
ΔW = win-rate uplift
R = revenue per win
M = margin rate
C-inf = inference cost per RFQ
Monthly ROI:
Savings = V × (t-b – t-a) × C-labor
Uplift = V × ΔW × R × M
Net Benefit = Savings + Uplift – V × C-inf
Dashboards and spreadsheets populate these values for actual performance tracking.
Rollout and Adoption (Progressive Autonomy)
1. Discover and Design – Map SOPs, edge cases, and policy catalogs.
2. Pilot (HITL only) – Deploy explainable drafts, collect corrections, and measure metrics
3. Expand AI responsibility –
- Auto-fill low-risk fields with human approval.
- Auto-route high-confidence RFQs.
- Maintain override capability
4. Institutionalize – Conduct quarterly audits, refresh KBs, and review routing.
Change Management
- In-app training, tooltips, and “Why this changed” notes accompany updates.
- Team scorecards in dashboards promote transparency and celebrate improvements.
Risks and Mitigations
| Risk |
Mitigation |
| Hallucinated surcharges |
Deterministic calculators ensure only valid fee types. |
| Prompt injection via email |
Structured prompts, allow-lists, and safety scans. |
| Sensitive data exposure |
De-identification, encryption, and retention controls. |
| Quality drift |
Node-level evaluations and periodic re-baselining. |
| Cost creep |
Operation-level metering and caching. |
| Legal or competitive data issues |
Ingest only with consent and compliance review. |
Example Node-Level Evaluation Suite
- Intent classification: Accuracy, false-negative rate, latency.
- Field extraction: Precision, recall, and edit distance to ground truth.
- Truck type: Expert agreement and override frequency.
- Pricing rationale: Checklist completeness and explanation quality.
- End-to-end: Edit distance, turnaround time, and win rate on matched lanes.
Governance and Audit
- Model registry: Versioned prompts, models, and routing policies.
- Configuration as code: All surcharges, facilities, and policies stored in version control.
- Audit exports: Every quote includes inputs, retrieved sources, applied feedback, and edits.
Appendix A: Component Diagram (C4-Style)

Component Diagram
Channels → AI Services → Data Stores → Deterministic Engines → Business Systems Connections show data and process flow among these components.
Appendix B: Extraction Field Catalog (Starter)
- Pickup/Drop: Address, facility type, hours, access requirements.
- Cargo: Type, weight, dimensions, stackability, hazmat, temperature control, insurance.
- Constraints: Driver team, liftgate, residential delivery, appointment needs, detention limits.
- Route context: Mileage, tolls, and border crossings.
- Commercial terms: Incoterms, payment terms, reference numbers.
Appendix C: Policy Prompt (Skeleton)

System: You are a quoting co-pilot. Extract structured data only from approved enterprise sources.
Pass explicit inputs to deterministic calculators. Never create new fee types or unsupported claims.
Always cite retrieved sources.
Developer: Use the schema and required fields. If confidence is low, request clarification.
User:<email body>
Why This Approach Works
- Trustworthy - Transparent and auditable recommendations.
- Practical - Enhances analysts rather than replacing them.
- Economical - Model routing keeps costs predictable.
- Flexible - Vendor-neutral, modular design.
- Continuously improving - Feedback loops encode expertise without heavy retraining.