HireFinch: Voice-Based AI Interviewing at Enterprise Scale
Executive Summary
HireFinch is Techjays’ voice-based interviewing system that conducts structured interviews, scores candidates against job-specific rubrics, and generates evidence-backed summaries within minutes. It combines a provider-agnostic inference router (OpenAI Realtime, Gemini Realtime, and a cost-optimized TTS tier), agentic hiring analytics, proctoring signals for integrity, and privacy-by-design controls.
Business outcomes observed in pilots
- Human screening load reduced by approximately 96 percent From 5000 to 10000 initial screens per 100 roles to 200-400 finalists
- Interview report turnaround: manual to minutes
- Training and education: more than 90 percent cost reduction with TTS tier, maintaining acceptable conversation quality
- Multi-provider failover ensures service continuity during regional or provider issues
Engineering guarantees
- Availability SLO: 99.95 percent monthly uptime
- p95 reply time: ≤ 1.2 seconds on realtime tier
- ASR quality: Word Error Rate ≤ 8 percent at p50 and ≤ 15 percent at p95
- Explainability and fairness:
Rubric-adherence F1 ≥ 0.85
Counterfactual stability ≥ 95 percent across accents, devices, and noise environment
Problem Context
High-volume hiring creates tension between thorough evaluation and operational efficiency. Teams either:
1. Over-index on resumes, introducing bias and missing true capability, or
2. Spend excessive interviewer time on first-round screening
This slows hiring, impacts candidate experience, and increases subjectivity.
Voice interviews offer stronger assessment of communication and reasoning but require:
- Realtime reliability
- Consistent scoring
- Proctoring safeguards
- Compliance-ready auditability
HireFinch addresses these needs at enterprise scale.
Solution Overview
HireFinch delivers structured, rubric-grounded voice interviews with explainable scoring and agentic analytics. It is deployed as microservices with event-driven orchestration, multi-region availability, and provider failover (OpenAI, Gemini, TTS tier) to optimize cost, latency, and reliability.
High-Level Architecture

Figure 1: High-Level Architecture
Legend: WebRTC = Web Real-Time Communication, ASR = Automatic Speech Recognition, VAD = Voice Activity Detection, EOT = End-of-Turn Detection, ATS = Applicant Tracking System.
Interview Flow (Realtime)

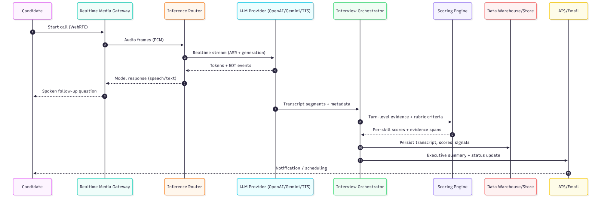
Figure 2: Interview Flow (Realtime)
HireFinch conducts a dynamic interview, analyzing responses turn-by-turn and generating insights immediately after completion.
Core Capabilities
Rubric-Grounded Scoring and Explainability
- Every score cites transcript spans and rubric criteria
- Calibration maintained against human panels (expected calibration error ≤ 0.05)
- Rubric and skill definitions version-controlled with full audit diffs
Agentic “Talk-to-Data” Analytics
- Talent teams ask open-ended queries to analyze cohorts
- Executive summaries used first; full transcripts referenced when deeper comparison is required
- Scales efficiently with large candidate volumes
Progressive Refinement with Human-in-the-Loop
- When human reviewers reject candidates or add notes, the system updates:
1. Skill taxonomy
2. Missing questions
3. Rubric thresholds
- All changes are traceable and reversible
Integrity and Proctoring
- Multi-signal fusion including stylometry, lexical diversity, latency patterns, prosody shifts, periodic webcam snapshots, and deepfake detection features
- False positive rate maintained ≤ 2 percent at 95 percent recall
- Webcam images auto-deleted within 7 days; only derived descriptions retained
Privacy, Security, and Governance
Privacy-by-Design
- Avoids prompting for unnecessary PII
- PII-scrubbed content used in model operations
Encryption and Access Controls
- Envelope encryption with KMS or Bring-Your-Own-Key support
- Row-level access control and region-specific data residency (United States or EU)
Compliance and Audit
- SOC 2 and ISO-aligned operational controls
- Immutable audit logs and incident response playbooks
Data Model (PII Minimization)